КомпанияБлогВакансииРекламодателям
Войти
меню
Главная
Решения для отраслей
Кейсы
Назад
Кейсы
Увеличение продажРитейлЯндекс.ДиректПоисковая рекламаТематическая рекламаСмарт-баннер

Как реклама на поиске Яндекса и в РСЯ помогла вдвое снизить цену конверсии

Опыт агентства Netpeak для сети гипермаркетов бытовой техники и электроники Mechta.kz: относительно низкая пока конкуренция за качественный трафик из поиска Яндекса и партнерских площадок РСЯ позволили добиться отличных продаж.
Mechta.kz и Netpeak
Результаты кейса
58%
58%
от CPC из других каналов составил CPC Директа
×1,4
×1,4
выше CR — коэффициент транзакций, привлеченных через Директ
49%
49%
от CPA из других каналов составил CPA Директа
Клиент
Сеть гипермаркетов бытовой техники и электроники Мечта, www.mechta.kz

Задача

Увеличить продажи

Использовали:

Яндекс.Директ
  • Поисковая реклама
  • Смарт-баннеры
  • Графические объявления

Период: 1 октября — 30 ноября 2017 (2 месяца).

Какие инструменты использовали

Для тестирования рекламных кампаний в Яндекс.Директе мы выбрали три формата рекламы: объявления на поиске, смарт-баннеры и графические объявления.
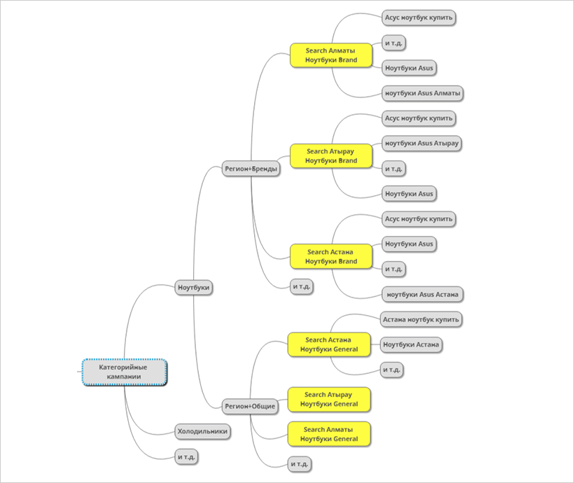
Конечно же, в первую очередь мы настроили рекламу в поиске Яндекса по приоритетным категориям товаров для всех целевых регионов.
Структура получилась простая, но гибкая и удобная для управления и дальнейшего обогащения семантики.

Объявления на поиске Яндекса

Смарт-баннеры

Настроили показ смарт-баннеров по тем пользователям, которые просматривали товар на сайте. Для каждого региона — своя группа объявлений.

Графические объявления

Чтобы точней охватить целевые группы аудитории, на сайтах-партнёрах РСЯ точечно запускали показы графических объявлений — в основном для поддержки кампаний по случаю открытия офлайн-магазинов в отдельных городах.

Результаты

Инвестиции в Директ составили 22% от общего рекламного бюджета за два месяца. В итоге вложенные средства принесли магазину 38% от общего дохода (данные без учета брендовых запросов).
Средняя цена за клик в Яндекс.Директе составила всего 58% от средней цены кликов из других каналов, что очень выгодно.
Коэффициент транзакций, привлеченных через Директ, в 1,4 раза выше по сравнению со средним показателем остальных каналов.
Средняя стоимость привлечения заказа из Директа — 49% от аналогичного показателя из других источников.
При этом трафик из поиска Яндекса принес 36% от всех транзакций с онлайн-рекламы.
Для других проектов или тематик ценность разных источников привлечения платного трафика может распределиться иначе. Этот кейс показывает возможности роста для бизнеса при грамотной настройке рекламы, анализе статистики, тестировании разных гипотез и использовании новых инструментов.
Кейс подготовлен совместно с агентством Netpeak

Начните свою историю с Яндексом

Разместите рекламу своих товаров и услуг в поиске и на сайтах рекламной сети Яндекса.
Начать

Инструменты Яндекса

Директ
Маркет
Справочник
Метрика
Аудитории
AppMetrica
Вебмастер
Трекер

Рекламные продукты

Реклама на поиске Яндекса
Рекламная сеть Яндекса
Мобильная реклама
Медийная реклама
Аудиореклама
Геореклама
Ретаргетинг
Стратегии Яндекс.Директа
Размещение на маркетплейсах

Решения для отраслей

Выбор отрасли
Кейсы

Обучение

Рекомендуем посетить
Онлайн-обучение
Эксперты по обучению в Казахстане
Сертификация специалистов

Рекламным агентствам

Стать партнёром
Сотрудничество
Сертификация агентств

Площадкам: технологии для издателей

Технологии монетизации для площадок
Сертифицированные селлеры

Материалы

Антифрод
Учёт видимости
Кросс-девайс
Исследования

Технические требования

Требования к рекламным материалам
Общие положения
Правила размещения рекламы

Цены

Тарифы на рекламу на проектах Яндекса

Политика конфиденциальности

Персональные данные
Учет интересов пользователей

Контакты

Отдел клиентского сервиса
Офисы
Сертифицированные агентства
Специалисты по настройке Яндекс.Директа

© 2004–2026  ЯНДЕКС